重新登入
資料讀取中.......
  • 學員登入
  • 站內搜尋

News學會公告

課程資訊
21.Apr.2026

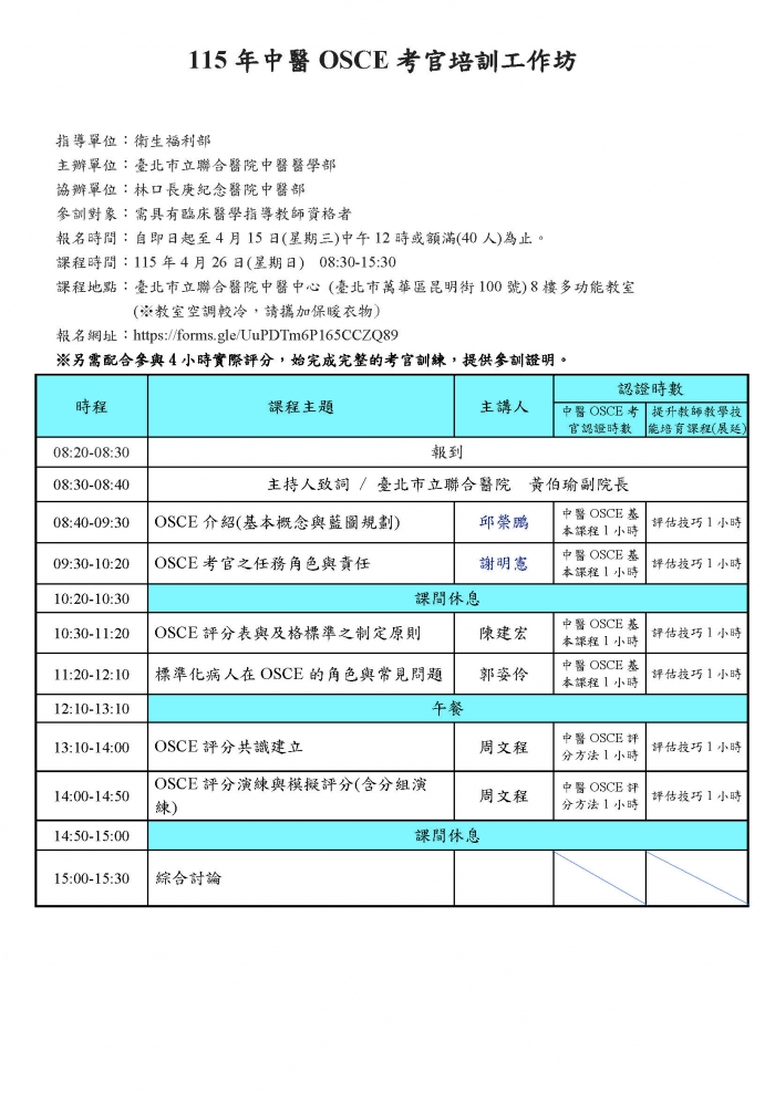
115/4/26(日)-中醫OSCE考官培訓實務工作坊-臺北市立聯合醫院

指導單位:衛生福利部
主辦單位:臺北市立聯合醫院中醫醫學部
課程日期:115年4月26日(星期日) 08:30-15:30
課程地點:臺北市立聯合醫院中醫中心8樓多功能教室
              (臺北市萬華區昆明街100號)

報名時間:額滿(限額40人)為止。

報名網址:https://forms.gle/UuPDTm6P165CCZQ89

參訓資格:需具有臨床醫學指導教師資格者

聯 絡 人:助理 蔡雯雯   聯絡電話:(02)2388-7088#3808

注意事項:
另需配合參與中醫OSCE測驗實際評分4小時,始完成完整的考官訓練,提供參訓證明

議程下載:點此處下載

<如有相關問題請洽主辦單位 臺北市立聯合醫院中醫醫學部>



1150426_北市聯醫_中醫OSCE考官培訓工作坊_公告版
 
gotop